分享好友 最新资讯首页 最新资讯分类 切换频道
《美国国防部数据战略》
2025-10-14 15:37

图片

一、数据战略发布背景

美国自奥巴马政府以来,就推行一系列大数据发展举措并投入大量资金,使美国大数据方面的国家综合实力位居世界前列。在国防军事领域,美国一直将大数据视为推动军事技术创新和变革发展的重要抓手,数据技术在军事领域的研究投入和布局开始得较早,如美国国防部高级研究计划局(DARPA)启动“数据”项目 (XDATA)、“洞察力”项目(Insight)以及“基于数据驱动的模型发现”(D3M) 研发计划等创新项目,涉及数据基础平台、数据中心引擎和应用工具等多个领域,已形成较为完整的数据研发与应用技术体系。

在数据顶层规划方面,美国国防部于 2003年颁布了《网络中心的数据策略》,是美军基于早期信息栅格环境下的顶层数据战略规划,提出了基于“先投递后处理”的数据机制模式,通过构建信息共享空间实现多对多数据交换与数据共享,提高信息辅助决策水平。基于当时历史环境和技术条件,《网络中心的数据策略》主要体现“以网络为中心”的理念思想,随着军事作战理念、体系和技术不断创新变革,已不再适应当前新的形势需要和技术趋势。2020年 10 月 日,美国国防部发布《国防部数据战略 2020》(以下简称“数据战略 2020”),提出要加快转变成“以数据为中心”的组织,将数据直接视为重要武器,通过快速和规模化数据应用来提升军事优势和作战效能,为美国国防战略和数字现代化战略提供重要支持。

1. 美军实施数字现代化战略的关键组成

近年来,美军为了确保在新兴数字环境中保持和扩大军事优势,积极推进军事作战系统和资源的全面整合,大力加强人工智能、大数据、量子计算、5G 等新兴技术运用,致力于从信息栅格环境发展构建新一代联合信息环境。2019 年,美国国防部先后发布《国防部云战略》《国防部人工智能战略》《国防部数字现代化战略》,2020 年发布《国防部数据战略》,逐步形成了数字转型战略文件体系。

从层级上看,数字现代化战略是上层级文件,起到指导和约束作用。该战略明确了“以创新获得竞争优势,加强现代化信息技术运用,构建有效、高效和安全的数字化环境”的总体愿景;数据战略、人工智能战略以及云战略作为下层级文件,负责支撑和落实上级战略要求。

从内容分工上看,数据战略是美军数字化顶层战略整体升级的关键组成部分,数据战略、人工智能战略以及云战略将数据列为重点目标要素,细化并分解有关数据的任务计划,形成相互协调与配合的支撑关系。表明数据在美军数字战略中占有举足轻重的地位,成为了美军提升网络空间竞争力的关键核心。

2. 美军应对未来数据规模化发展趋势的重要举措

依据美军发布的公开数据,2019 年度美国国防部 IT 预算超过 464 亿美元,涵盖约一万个操作系统、数千个数据中心、数万台服务器、数百万台计算机设备,以及数十万个移动设备,网络规模可谓极其复杂和庞大。与此同时,美军认为,后续将面临来自以下 个方面的数据挑战和风险。

一是满足海量数据管理和应用需求,如何确保所有层级的指挥官、作战人员、决策者和任务合作者能够更加快速、高效、精准和安全地获取数据,数据质量和效率将直接影响前线作战人员的信息决策;二是填补异构数据互操作缺口,现有基于人机交互的模式存在复杂、延迟和易错等问题和不足,将会制约数据响应速度和准确性;三是建立数据文化和培养数据技能,面临数据技术普及度不高和数据专家人才缺乏的问题,如何提升全员数据意识及促进组织数据文化。

为了应对未来数据大规模发展带来的一系列难题,美军启动数据战略实施,全面提升数据管理、存储、保护和利用能力,基于顶层驱动构建基于数据驱动的决策与洞察能力,体现出美军正在积极谋求形成可长期占据竞争优势的数据能力,数据成为美军不断提升军事战斗力的重要抓手。

二、数据战略总体框架

“数据战略 2020”包括 个愿景、项指导原则、项基本能力、个目标和 个重点领域共五部分内容,针对主要内容和关键要素进行梳理,可形成以“目标为牵引、原则为指导、能力为核心”的总体逻辑关系框架,如图 所示。框架最顶层为愿景,即“成为一个以数据为中心的组织,实现快速和规模化数据利用,以提升作战优势和军事效能”,这也是数据建设的最终行动纲领目标。

图片

框架两侧为应遵循的数据指导原则,为拟定后续目标和重点任务提供行动指南和方向准则,原则具体内容包括:数据是战略资产,该准则指出数据与人员、武器系统、供应链和运输等传统资源同等重要;数据管理,实施数据问责制以明确数据管理的角色和责任;数据伦理,确保数据收集、使用与共享应首先符合数据伦理要求;数据采集,数据创建和整合实现自动化并建立数据谱系;数据可获取,通过文化转型和机制变革促进数据共享利用;AI 训练数据,为人工智能提供高质量训练数据集并建立相应治理框架;数据适用性,设定数据预期用途范围以减小数据理解偏差;数据合规性,基于 IT 自动化手段增强数据保护以及端到端管理。

框架中间部分包括基础、体系和目标 层级。基础层包括架构、标准、治理、文化与技能四项要素。架构强调基于云架构和其他开放式结构实现快速应变的能力,打造 IT 敏捷支持能力;标准是采用一系列数据标准促进规范化,打造最佳实践应用,提高数据交互和协同能力;治理是指优化数据管理相关政策、策略、流程和工具,建立覆盖数据全过程周期的管理机制;文化与技能主要是加强数据文化与数据人才培养,构建真正适应和高度契合数据驱动模式的环境氛围。

体系层通过基础能力的独立支撑、组合协同、有机融合,最终满足数据从产生、存储、处理、传递、应用到销毁的全生命周期各阶段的不同需求,形成覆盖技术、规范、管理和环境多个维度的数据能力,为数据管理和利用提供全局性、整体性和体系性支撑。

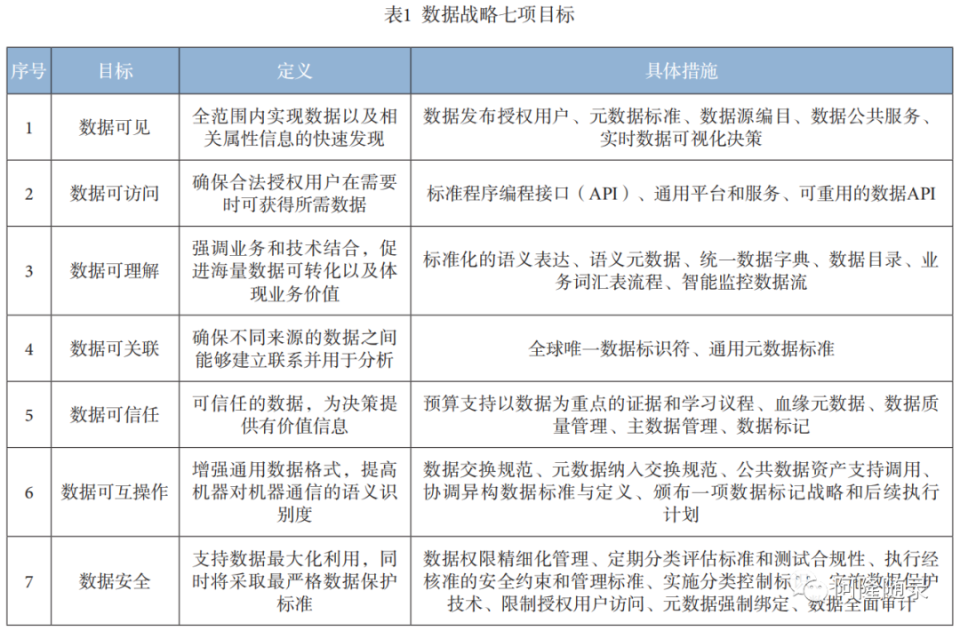
目标层具体分解为数据可见、数据可访问、数据可理解、数据可关联、数据可信任、数据可互操作、数据安全 项目标,并针对不同目标逐项明确列举具体行动措施(见表 1)。通过目标形成泛在可用、协同互联和安全可信的能力,以满足未来作战环境下跨地域、跨系统、复杂化以及不断快速变化的数据要求。战略文件按照不同层级逐步聚焦收敛目标,并有针对性地细化明确后续行动措施,具备较强的实践指导性和具体可操作性。

图片

三、主要举措和特点分析

“数据战略 2020”贯穿“以数据为中心”的核心理念,提出数据绝不仅是 IT 资产,不能仅局限在 IT 信息系统领域范畴,应围绕文化、策略、流程、技术、工具、人才等全方位要素进行整体规划,关注点从“面向数据技术”转变为“面向数据本身”,其最终目标在于充分发挥数据作用以提升军事作战能力。主要举措和特点分析如下。

1. 在体系方面,基于云架构形成敏捷和快速的数据能力

美军认为获取数据的速度和敏捷性是未来战场信息制胜的关键,不仅要实现本土及全球战术边缘作战人员可以随时、随地、准确和安全地访问数据,还要具备更快的获取和处理速度。软件体系架构是决定数据能力的关键所在,基于云计算优势构建通用、高效和安全的数字化基础设施,将显著提升以下 个方面的数据优势。一是提供基于网络的存储和计算资源,打造灵活、弹性、可扩展的数据处理能力,以适应未来海量数据增长趋势,解决数据应用性能瓶颈;二是形成基于云的敏捷开发体系,具备更加快速的数据程序开发和部署能力,满足后续技术持续升级和数据源头不断变化的需要;三是构建支撑数据管理和运行的通用云平台,提高异构数据集成、共享以及互操作能力,为建立基于人工智能的作战决策模型提供完备数据资源。

从内容规划来看,数据战略和云战略保持整体一致,除构建一个通用云和多个适用云组成的企业云基础设施之外,还将逐步改造、迁移和缩小非云环境系统。2021 年 月,美军宣布启动新的联合作战人员云能力项目,将替代原有联合企业防御基础设施项目推进云战略落地。

2. 在技术方面,将元数据作为贯穿数据全生命过程管理的重要抓手

美军在信息化建设早期阶段就高度重视元数据。2003 年发布数据策略指出,基于元数据描述数据资产、注册表、目录和共享空间;2008 年颁布《数据资源发现元数据》标准 2.0并建立国防部元数据注册库,实现数据元素、数据模式、数据标准等管理。“数据战略 2020虽未独立设立元数据章节,但七项数据目标中有六项均制定了有关元数据的具体任务举措,元数据成为贯穿数据全生命周期的关键着力点。主要举措包括以下 个方面内容。

一是加强元数据标准,完善补充共享数据位置和访问方法;二是丰富语义元数据,确保相同数据类型采用一致数据语法;三是全范围遵循通用元数据标准,促进不同来源数据的发现、链接、检索和引用;四是维护血缘元数据谱系,确保全过程建立和保护数据血缘;五是将元数据纳入数据交换规范,促进数据交换过程实现标准化语义传递;六是加强元数据安全管理,通过技术手段实现元数据与数据强制绑定且不可篡改。

3. 在管理方面,推行首席数据官制度提升数据协同治理水平

为了促进数据战略实施和推进,美国国防部设立首席数据官(CDO)制度体系。2020年任命戴夫·斯派克担任国防部首席数据官,围绕数据管理组织、机制和岗位推行一系列新举措,加速打造基于数据驱动的管理和决策新模式。

一是设立 CDO 办公室,负责数据治理、数据标准、数据政策等数据管理工作,确保高层领导人对于数据的长期关注和支持;二是将CDO 由原隶属首席管理官体系调整为隶属首席信息官(CIO)框架体系,由 CIO 负责将数据战略充分纳入美军数字现代化战略总体计划,确保数据与云、人工智能、指挥、控制和通信C3),以及网络安全其他任务的顶层统筹和整体推进,促使现行信息系统投资、策略和建设过程严格遵循数据战略的约束与要求;三是设立由首席数据官(CDO)担任主席的 CDO 员会,负责共同辨别数据风险及制定重大方案,由各委员会成员监督本部门数据标准执行,倡导部门数据建设,建立了跨部门数据协作与沟通的联合机制;四是设立数据管理员、数据保管员和功能数据管理员岗位,落实数据策略制定、执行和维护职责,建立覆盖数据全生命周期的数据问责制。

4. 在应用方面,以联合全域作战为重点优先满足作战人员需求

美军认为,数据是未来作战环境下所有程序、算法、武器系统的燃料,将直接服务于前线作战和一线人员,因此,源自作战社区、作战人员的需求和反馈是数据应用的关键,数据策略应当结合实际应用绩效进行持续完善和优化。基于“首先满足作战需要”的原则列举三项重点应用领域:一是联合全领域作战,将加强与联合全领域指挥控制(JADC2)、联合跨职能小组、联合人工智能中心、C3 高级信息官的密切合作,确保满足 JADC2 数据标准和互操作要求,基于美联合参谋部 JADC2 演习中的应用需求来识别数据缺口以及明确任务优先级,为前线作战人员提供更加快速和准确的数据;二是高级领导决策支持,建立数据分析和可视化平台以满足辅助领导决策需要,将支撑手段从基于静态幻灯片转变为可实时交互的在线数据;三是业务分析,推进涵盖预算、采购、库存、后勤和人事等多业务领域的数据分析,在实施过程中落实权威数据源、元数据标签、数据标准分类、数据接口等相关工作,加速国防部通用数据平台成为企业级平台并为各部门提供数据分析和协作。

5. 在安全方面,建立数据安全管控机制和技术防护体系

数据安全是未来网络空间安全的关键领域。“数据战略 2020”强调实现数据全生命周期防护,是将来对所有作战武器系统最基本的底线要求,既要最大化利用数据,也要实施最严格标准保护数据安全。第一,实现精细化的数据权限管控,基于身份、属性、权限等细节粒度实现数据访问、使用和存储授权,有效防止数据被非授权访问与应用;第二,建立数据评估和审计机制,对数据标准和合规性进行定期评估和技术检测,加强数据在访问、使用和处理过程中的安全审计;第三,加强数据安全技术防护,实施数据丢失防护技术,防止数据意外丢失和泄露。

最新文章
郑万春:推进普惠金融数字化 助力实体经济高质量发展
12月28日消息,由新浪财经主办的“2022银行业发展论坛”于12月28日-30日隆重举行,本届论坛主题为“未来银行之路:机遇与挑战”
《美国国防部数据战略》
一、数据战略发布背景美国自奥巴马政府以来,就推行一系列大数据发展举措并投入大量资金,使美国大数据方面的国家综合实力位居世
拍一部赚一部,吴京不愧是最会挣钱“电影商人”,新片上映又赢麻了
文案 |易幸编辑 |南枫今年的电影市场惨淡到,观众选来选去挑不出一部好片。票房就更别提了,往年《志愿军》都嘲讽声一片,今年倒
鸿翔·卢妈妈绿色农场丨逃离城市 奔赴向往 正式起航
歌声、笑声、欢呼声……鸿翔·卢妈妈绿色农场你来过了吗?穿越钢筋丛林逃出喧嚣都市忘却繁重的生活压力奔赴“绿树村边合,青山郭
【安全生产“以案释法”】道路运输事故:将追究有关责任单位和责任人员的法律责任
生产经营单位要加强安全宣传教育,提升驾驶员交通安全意识,保持车辆动态监管,确保及时发现并纠正违规行为;维护好车辆技术状况
荆门市白庙街道五一桥社区:助力垃圾分类“美丽小天使”在行动
未成年人是祖国的希望和未来,培育未成年人环保意识和垃圾分类意识也是保护生态环境的重要任务。为进一步提高社区未成年人对垃圾
美股前瞻 | 三大股指期货涨跌不一,今晚CPI数据来袭
1. 2月12日(周三)美股盘前,美股三大股指期货涨跌不一。截至发稿,道指期货跌0.12%,标普500指数期货跌0.09%,纳指期货涨0.01%。
赛飞特:自研自强助力“工业互联网+安全生产”
工业互联网作为数字经济时代的关键新型基础设施,是应急管理体系现代化建设的必要手段。自2018年以来,工业互联网已连续五年写入
同期出自两家彩站的两张彩票助TA中出63万元双色球大奖!
“中奖的号码我已经抱了二十年了。”近日,在双色球第2023038期中得4注二等奖,收获63万余元奖金的幸运彩民林先生(化姓)前来领
小屏手机续航暴击!vivo S30系列吊打苹果三星?
来了来了,它来了!近日vivo官方宣布,vivo S30系列将于 5 月 29 日晚上七点发布。与此同时还发布了一系列海报配色,号称是“多